工場用水を利活用する「水回収サービス」の提案活動期間を1/4に短縮
~営業活動のDXでお客様の検討期間短縮に貢献~サイト内の現在位置を表示しています。
2025年11月5日
NECファシリティーズ株式会社
NECファシリティーズ株式会社(本社:東京都港区、代表取締役執行役員社長:尾﨑 英次、以下NECファシリティーズ)は、工場用水の循環再利用を高める「水回収サービス」において、製品の製造工程で利用される井戸水や河川水などの工場用水の利用状況をリアルタイムで可視化できるシステムを開発し提供を開始しました。これにより、工場用水の再利用量や回収率、コスト削減効果を即時に試算・表示できるようになり、従来2カ月程度を要していたお客様への提案活動期間を2週間に短縮することが可能になります。



背景
近年、環境保全を背景とした排水処理基準の厳格化や、水道料金の上昇、気候変動による渇水など、水リスクが経営課題と認識されるようになりました。
当社は長年の半導体・液晶工場における施設運営の経験をもとに、排水負荷の低減を目指した工場用水の利活用を促進するサービスとして「水回収サービス」を提供してきました。本サービスは、工場全体の工場用水の利用状況を分析・調査し、水回収に適した排水系統を見極め、製造設備間を効率よく循環できる水回収設備の設置等の工事を立案・提案するものです。また、SDGsのひとつ「安全な水の確保と持続可能な管理」の達成に貢献するとともに、取水コストや排水コストを抑制する効果も見込めます。
一方で従来は、熟練技術者による水の回収率およびコスト削減効果の試算に、1~2カ月を要していました。
そこで当社は、提案活動期間を短縮し、お客様の投資判断を円滑化するため、注力しているDX推進活動の一環として本システムを開発し提供を開始しました。
特長
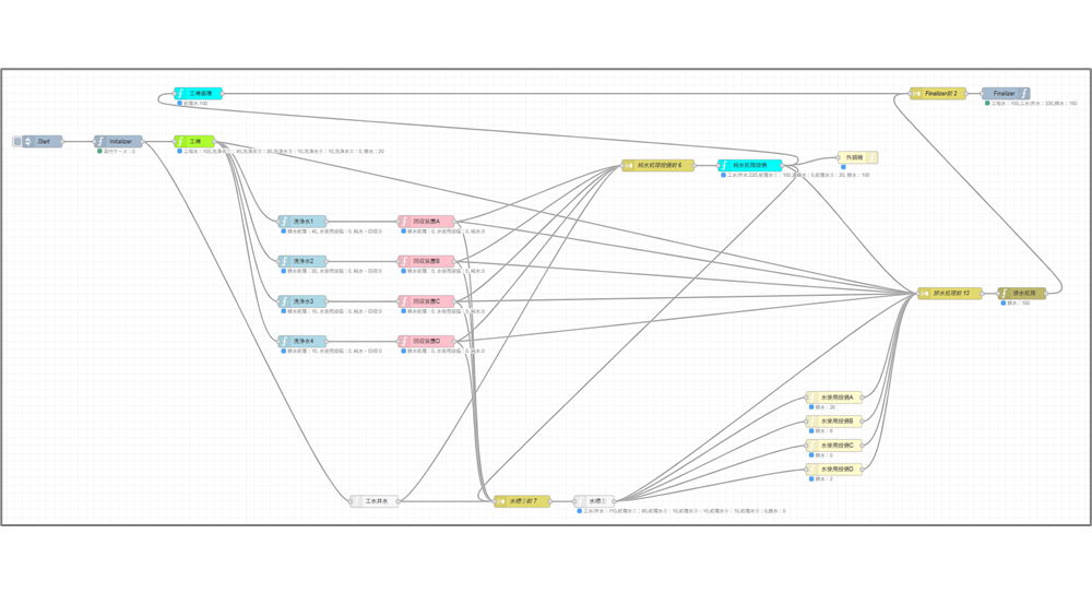
本システムでは、当社の技術者がお客様に工場用水の現状をヒアリング後、取水から排水まで製造過程で利用される水の流れや再利用量を可視化します。主な特長は以下のとおりです。
(1)リアルタイムで工場用水の再利用量や工事提案、コスト削減効果をシミュレーション
当社の技術者が水の利用状況を入力することで、工場全体の水の流れや再利用量を即時に可視化します。様々なパターンを入力すると、回収率に加え、取水や排水など水利用にかかるコストのシミュレーション結果がリアルタイムで表示されるため、工場用水の効率的な利活用の検討期間短縮が可能になります。
(2)熟練技術者のナレッジ活用
当社は半導体・液晶工場の施設運営に長年携わる中、環境付帯設備の知見やノウハウを蓄積しています。こうした熟練技術者のナレッジを取り込むことで、技術者が均一な品質で現場状況を分析可能となりました。
(3)水回収率UPによるリスク対策
取水コストや排水コストの抑制が可能になるため、半導体、電子部品など、地盤沈下リスク・取水制限・排水放流規制をはじめ、水が経営に直結する業界の課題にも対応します
今後の展開
当社は、「水回収サービス」の重点領域について、まずは半導体・電子部品工場など大量に水を利用する製造業とし、消費地の水リスクが高い地域を中心に提案を加速する計画です。将来的には全国展開を視野に、水の安全保障を高めるパートナーとして、お客様の持続可能な工場経営と社会課題解決を支援します。
以上
<お客様からのお問い合わせ先>
<報道機関からのお問い合わせ先>
NECファシリティーズ株式会社 経営企画部
E-mail:necf_press@necf.jp.nec.com
URL:https://www.necf.jp

NECは、安全・安心・公平・効率という社会価値を創造し、
誰もが人間性を十分に発揮できる持続可能な社会の実現を目指します。
NECは、安全・安心・公平・効率という社会価値を創造し、
誰もが人間性を十分に発揮できる持続可能な社会の実現を目指します。